来源:四川德润
浏览量:653
发布时间:2021-10-25 10:00:23
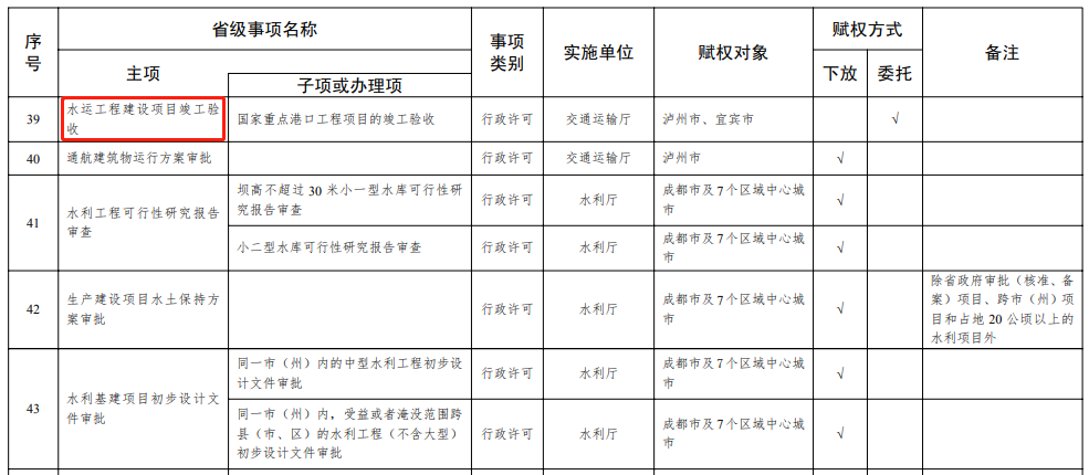
近日,四川省政府发布《关于将一批省级行政职权事项调整由成都市及7个区域中心城市实施的决定》,自2021年12月1日起施行。




四川省人民政府
关于将一批省级行政职权事项调整由成都市及7个区域中心城市实施的决定
为推进实施我省“一干多支、五区协同”“四向拓展、全域开放”战略部署,进一步深化“放管服”改革,优化省市两级政府职能配置,充分发挥成都市和泸州市、德阳市、绵阳市、乐山市、南充市、宜宾市、达州市(以下简称成都市及7个区域中心城市)的区位优势和引领带动作用,加快构建区域发展新格局,推动实现高质量发展,省政府决定将一批省级行政职权事项调整由成都市及7个区域中心城市实施。
成都市及7个区域中心城市和省直有关部门(单位)要加强协调配合,逐一明确调整实施事项的承接部门,依法履行委托书签订等程序,自本决定公布之日起30个工作日内完成事项交接工作,及时向社会公布相关事项的承接部门、交接日期等具体内容。成都市及7个区域中心城市要切实做好调整实施事项的承接落实工作,优化服务流程,依法规范行权,努力打造一流营商环境。承接的行政职权事项不得进一步下放或者委托。省直有关部门要细化明确调整实施事项的具体内容、事项下放或委托后责任划分、监管方式等,强化业务指导培训,加强纠纷排查、预防和化解,帮助解决实施工作中遇到的问题和困难,通过日常检查、随机抽查等方式加强对调整实施事项的监督管理。省政府办公厅、省委编办、司法厅抓好调整实施事项的跟踪问效,定期对实施工作开展评估,确保放得下、接得住、管得好,根据评估结果向省政府提出关于调整完善的建议。